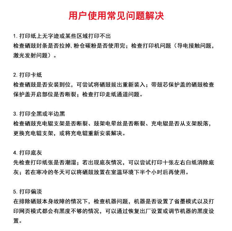
市场价:125.00
优惠价:
已销售:0 件









颜色分类  :   黑色
支数  :   1
耗材类型  :   通用耗材
版本  :   标准版
规格  :   普通装
打印页数  :   10000页
适用机型  :   兄弟HL-1111/1118/1208DCP-1511/1518 MFC-1811/1818
是否可加粉  :   否
净含量  :   0-50g
产地  :   湖南
包装清单  :   硒鼓*1
售后服务  :   厂家售后