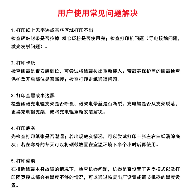
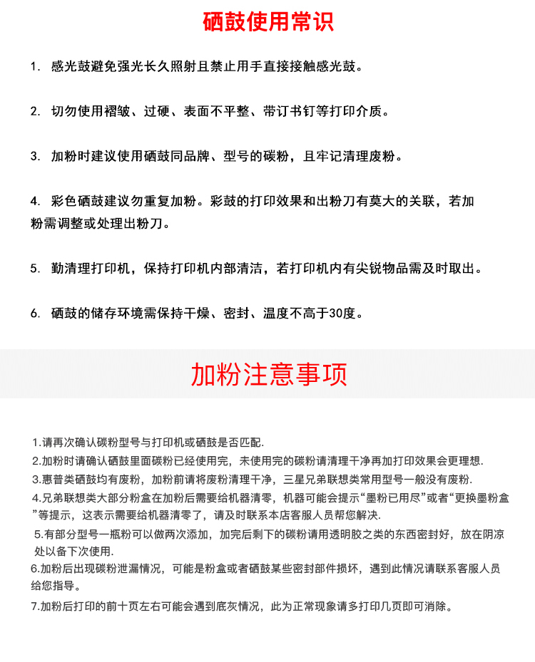
市场价:90.00
优惠价:
已销售:0 件









耗材类型  :   通用耗材
规格  :   普通装
支数  :   1
颜色分类  :   黑色
打印页数  :   2600页
适用机型  :   兄弟2260D/7080D/DCP-7180DN/7380/7480D
净含量  :   0-50g
包装清单  :   粉盒*1
售后服务  :   厂家售后
产地  :   湖南